咨询热线: 18225968333
联系我们Contact us
全国咨询热线18225968333

公积金提取代办

公司地址:上海华能联合大厦

联系电话:13065553707

池州常见问题

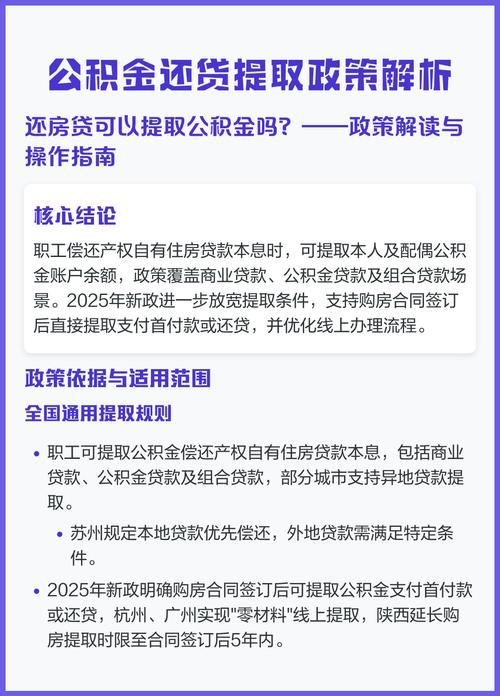
池州公积金提取政策解读_深圳公积金提取新政策

发布时间:2026-04-20 02:07:14

2020深圳公积金提取新政策、条件、流程、材料

深圳公积金新规11月正式实施

新版《深圳市住房公积金提取管理规定》和《关于进一步规范住房公积金贷款业务有关事项的通知》经市住房公积金管理委员会批准后,将于11月1日起正式实施。

即将实施的公积金新规将会有哪些不一样的亮点又会给我们的生活带来哪些便利呢?那就跟随小查的脚步一起来了解一下吧

1、可按实际房租提取公积金

很多朋友都知道公积金可以提取出来交房租缓解不少压力但有没有哪些条件限制呢而这次也给出了官方答案!

属于基本保障对象的职工(基本保障对象按照市住房保障主管部门规定的范围确定),可以自行选择通过公积金中心自助服务平台或深圳市住房租赁监管服务平台办理租房提取业务。

每月可提取实际住房租金支出,且不超过职工住房公积金账户余额,也可以选择按不超过当月应缴存额的65%提取公积金。

其他职工办理租房提取业务的,租房提取额度仍按照每月可提取额不超过申请当月应缴存额的65%执行。

2、取消部分证明材料

平时,我们办理业务最怕什么?“太多证明材料”让人头疼而这次新政就取消了部分材料

1. 取消“与单位终止劳动关系证明”“失业证明”等,职工的失业证明数据直接通过政府信息共享等平台查询验证;

2. 取消“永久居留权证明”,在国外或者港、澳、台地区定居的职工,提交户口注销证明、回乡证或台胞证即可。

3、购房票据间隔有效期延长

为进一步支持职工的住房消费公积金提取政策解读,提取新规对购房提取业务办理所需要的购房票据间隔有效时间予以延长。

新规规定购房时间与职工申请提取时间相隔在三年以内的(此前为两年)均可提取,以相关发票和税票等凭证开具时间计算。

4、部分限制交易类住房可申请公积金贷款

贷款新规规定:职工拟购住房按照深圳市住房政策房地产市场调控政策,在一定年限内限制转让、仅限于向特定对象转让或存在其他类似情形的职工可以将该住房作为抵押物

并按照有关规定申请公积金贷款或者商转公贷款本市另有规定的除外

5、规范拆迁和回迁住房公积金贷款申请

拆迁住房往往涉及到借款人在未还清贷款前需要注销抵押权的情况

新规明确规定,对于公积金贷款尚未清偿因城市更新、棚户区改造等原因,需要拆迁抵押住房并注销抵押权的公积金中心在抵押人或第三人重新提供足额担保的前提下应当予以协助

此外,对于因城市更新和棚户区改造等需要申请公积金贷款的职工、项目实施主体或开发单位在提供足额担保的前提下公积金中心可以受理其贷款申请

6、违规提取公积金3年内不得再次申请

违规提取住房公积金的职工公积金中心在确认违规提取行为之日起,3年内不予受理该职工住房公积金提取申请

7、规范购房提取业务受理情形

公积金提取政策解读

提取新规,进一步规范了购房提取业务受理情形对职工房产权属证书上存在配偶、父母、子女外其他权利人的深圳市公积金中心,不予受理该套住房的购房提取申请

除了公积金新规下月起你还应该知道哪些大事新规呢!

深圳:公积金提取、贷款有变化

《深圳市住房公积金提取管理规定》和《关于进一步规范住房公积金贷款业务有关事项的通知》,将于11月1日起正式实施。

简化提取证明材料

新政的办理住房公积金的手续更加简化,

下面这些证明材料被取消了!

取消与单位终止劳动关系证明、失业证明

职工的失业证明会直接通过政府信息共享等平台查询验证;

取消永久居留权证明

在国外或者港、澳、台地区定居的职工,只需要提交户口注销证明、回乡证或台胞证。

延长购房票据间隔有效期

为了支持职工的住房消费,

新规中将购房票据的2年有效期,

延长至3年以内。

也就是说,

购房时间与职工申请提取时间,

相隔在3年以内的均可提取,

起始时间以相关的发票、税票等开具时间为准。

租房提取业务

在本次新规中,

提升了基本保障对象的租房提取额度,

相信实施后将大大减轻了公积金提取政策解读,

深圳人的租房压力,

给予基础的住房保障。

基本保障对象的职工

可选择以下两种方案:

公积金提取政策解读

每月按实际房租提取公积金(不超过职工住房公积金账户余额)

每月按不超过当月应缴存额的65%提取公积金。

其他职工

每月按不超过当月应缴存额的65%提取公积金。

购房提取业务

在新规中,

进一步规范了购房提取业务受理情形,

将严格限制这类投机行为。

职工房产权属证书上存在配偶、父母、子女外其他权利人的,市公积金中心不予受理该套住房的购房提取申请。

违规提取公积金

新规中对违规提取公积金的惩戒力度

进一步加大了!

一不小心,

可能会被列入严重失信名单。

明确违规提取住房公积金的职工:

公积金中心在确认违规提取行为之日起3年不予受理该职工住房公积金提取申请;

职工违规提取住房公积金逾期仍不退回的职工:

公积金中心应当将其列入严重失信行为,依法将信息报送相关部门,实施联合惩戒公积金提取政策解读,并向其所在单位通报或在公积金网站公示。

公积金贷款业务

在这次贷款新规中,

增加了部分限制交易类

住房公积金贷款业务。

职工拟购住房在一定年限内限制转让、仅限于向特定对象转让或存在其他类似情形的,职工可以将该住房作为抵押物并按照《深圳市住房公积金贷款管理规定》及本次贷款新规要求申请公积金贷款或者商转公贷款,本市另有规定的除外。

拆迁和回迁住房公积金贷款

现在深圳正处于更新改造的阶段,

可能有人会处于这样的处境,

公积金提取政策解读

"公积金贷款还没有清偿,但房子却要拆迁..."

这该怎么办呢?

贷款新规给出了答案...

情况一

公积金贷款尚未清偿,因城市更新、棚户区改造等原因需要拆迁抵押住房并注销抵押权的:

公积金中心在抵押人或第三人重新提供足额担保的前提下应当予以协助;

情况二

因城市更新和棚户区改造等涉及回迁住房新购面积而出现申请公积金贷款的:

在职工、项目实施主体或开发单位按照《深圳市住房公积金贷款管理规定》及本次新规要求提供足额担保的前提下,公积金中心可以受理其贷款申请。

适用条件 深圳市内或异地有房,且购房发票或契税税票未过三年。2010年9月30日之后购买的第三套及以上住房(包括异地)不得提取。 提取额度 一套房为购房总价款,同时不超过账户余额;二套房为账户余额的6成;三套房及以上为账户余额的6成(2010年9月30日后购房的,不予提取)。 提取次数 1次。 所需要件 身份证;公积金卡;一手房购房合同和购房发票;二手房房产证复印件(异地购房请提供原件)和契税税票。

深圳住房公积金提取和贷款新规下月实施

10月21日从市公积金中心获悉,新版《深圳市住房公积金提取管理规定》和《关于进一步规范住房公积金贷款业务有关事项的通知》将于11月1日起正式实施。据介绍,新规对原提取、贷款政策进行了微调,主要包括取消部分证明材料、延长购房提取时间间隔、对租房提取额度进行差异化安排、违规骗提职工被限制提取以及实施联合惩戒、部分限制交易类住房可申请公积金贷款等。

基本保障对象可按实际房租提取公积金

据介绍,本次提取新规对不适宜现行提取业务开展实际的相关证明进行了调整:取消“与单位终止劳动关系证明”“失业证明”等,职工的失业证明数据直接通过政府信息共享等平台查询验证;取消“永久居留权证明”,在国外或者港、澳、台地区定居的职工,提交户口注销证明、回乡证或台胞证即可。

此外,提取新规对购房提取业务办理所需要的购房票据间隔有效时间予以延长,新规规定购房时间与职工申请提取时间相隔在三年以内的(此前为两年)均可提取,以相关发票和税票等凭证开具时间计算。

值得一提的是,提取新规定对属于市住房保障主管部门确定的基本保障对象在租房提取额度上予以适度倾斜,属于基本保障对象的职工,可以自行选择通过公积金中心自助服务平台或深圳市住房租赁监管服务平台办理租房提取业务,每月可提取实际住房租金支出,且不超过职工住房公积金账户余额,同时也可以选择按不超过当月应缴存额的65%提取公积金。

据悉,基本保障对象选择每月按实际房租提取公积金的业务办理时间由市公积金中心另行通知。其他职工办理租房提取业务的,租房提取额度仍按照每月可提取额不超过申请当月应缴存额的65%执行。

部分限制交易类住房可申请公贷

据悉,为限制提取住房公积金用于炒房或其他投机行为,提取新规进一步规范了购房提取业务受理情形,对职工房产权属证书上存在配偶、父母、子女外其他权利人的,市公积金中心不予受理该套住房的购房提取申请。

目前,职工购买部分限制交易类住房时提出公积金贷款需求的情况增多,且预计未来购买此类住房的职工家庭将持续增长。考虑到这类职工申请公积金贷款的迫切需求,本次贷款新规新增了部分限制交易类住房公积金贷款业务。

贷款新规规定,职工拟购住房按照深圳市住房政策、房地产市场调控政策在一定年限内限制转让、仅限于向特定对象转让或存在其他类似情形的,职工可以将该住房作为抵押物并按照《深圳市住房公积金贷款管理规定》及本次贷款新规要求申请公积金贷款或者商转公贷款,本市另有规定的除外。

规范拆迁和回迁住房公贷申请

据了解,目前深圳棚户区改造和城市更新项目中,拆迁住房往往涉及到借款人在未还清贷款前需要注销抵押权的情况。为妥善解决该问题,保障公积金贷款资金安全,有效防范贷款资金风险,此次贷款新规对拆迁住房在公积金贷款结清前注销抵押权业务予以规范,明确规定对于公积金贷款尚未清偿,因城市更新、棚户区改造等原因需要拆迁抵押住房并注销抵押权的,公积金中心在抵押人或第三人重新提供足额担保的前提下应当予以协助。

此外,对于因城市更新和棚户区改造等涉及回迁住房新购面积而出现申请公积金贷款的,新规明确,在职工、项目实施主体或开发单位按照《深圳市住房公积金贷款管理规定》及本次新规要求提供足额担保的前提下,公积金中心可以受理其贷款申请。

违规提取公积金3年内不得再次申请

据介绍,提取新规针对失信违规骗提的职工限制提取和实施联合惩戒。明确违规提取住房公积金的职工,公积金中心在确认违规提取行为之日起3年内不予受理该职工住房公积金提取申请;职工违规提取住房公积金逾期仍不退回的,公积金中心应当将其信息列入严重失信行为,依法将信息报送相关部门,实施联合惩戒,并向其所在单位通报或在公积金中心网站公示,进一步规范住房公积金管理秩序。

在线客服
联系方式

热线电话

18225968333

上班时间

周一到周五

公司电话

13065553707

二维码
线